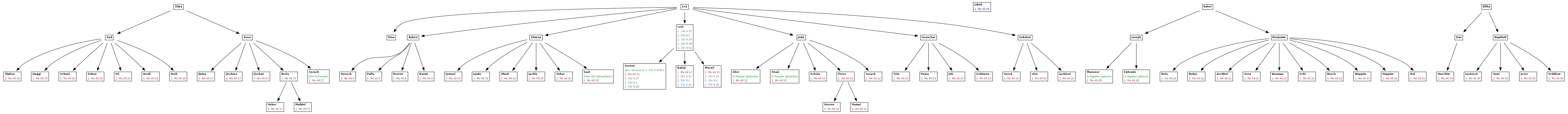
Biblische Stammbäume: 1. Mose 46
Grafik als PNG
,
Grafik als PDF
Stammbaum der Bibel